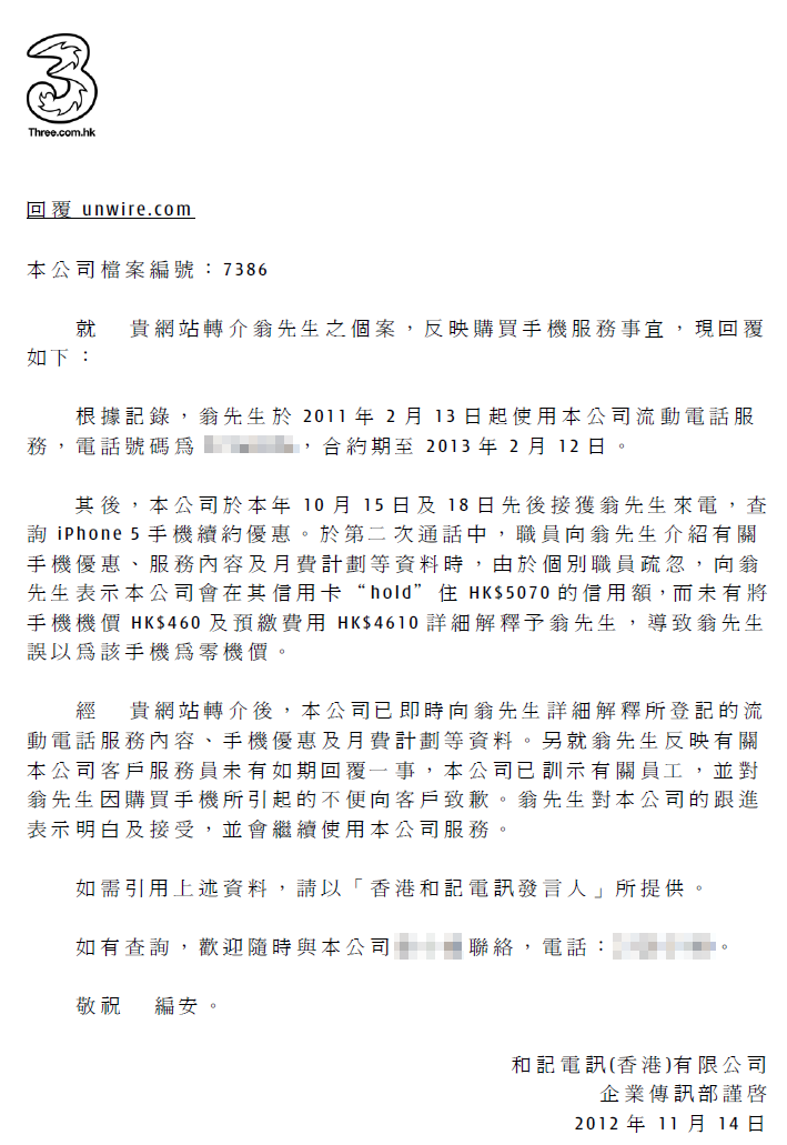
收到讀者翁先生的來信,指 3HK 提供 iPhone 5 $0 機價的優惠,豈料在簽約才發現需繳交 $460 機價,投訴無門,詳情如下 :

輪候 2 小時無奈接受
讀者翁先生早前收到 3HK 的 iPhone 5 優惠短訊後並致電查詢,銷售員回報該項優惠是 $298 月費 + $28 增值服務並需在信用卡扣起 $5070 信用額,簽約 2 年。翁先生覺得優惠不錯,便於 24/10 到旺角柏裕出機,經過 2 小時輪候,簽約時才發現條款有變,由當初零機價改為 $460 機價並扣起 $4600 信用額。翁先生當時要求致電客服求證,但無奈無人接聽,翁先生當然可以選擇不接受合約,但因為輪候、簽約、查詢折騰已多個小時,不想再次輪候亦心有不甘,所以先簽約再查看有關情況。當時 3HK 員工也承諾會於 48 小時內回覆有關的問題。
(unwire 補充:收到個案時,我們曾提醒讀者翁先生,由於他是明白收費條款下簽約,所以有關收費很難追討。翁先生也明白,他只是希望透過我們投訴 3 的處理手法,並要求 3HK 對此事道歉。)
不賠償.投訴經常無回覆
經過 48 小時後3HK 仍沒有人回覆,因此翁先生主動致電客服可惜未有人接聽,就算留言 2次,再過兩天仍是沒有人回覆。隔幾天後翁先生成功致電客服並轉介到相關客戶投訴科,經過一小時的討論,結論是公司不會作出賠償,若調查為銷售員誤導的話,會對他進行內部處分,而調查結果會在 48 小時內回覆。不過最後過了 15 天,讀者翁先生仍沒有收到 3HK 的聯絡, 48 小時回覆的承諾又再次泡湯。
本站接手處理後成功退款
我們於 11 月 5 日收到讀者翁先生的來信,便把個案轉介到 3HK 投訴科處理,3HK 亦即時回覆我們會跟進此投訴。於 11 月 9 日,3HK 那邊正式回覆翁先生,調查結果為銷售員出錯,3HK為此事致歉並會退回 $460 機價。以下是讀者的回覆 :
====
您好,再次感謝UNWIRE替本人跟進此個案,
====
以下是香港和記電訊發言人對此事的官方回應:
讀者如有任何有關 3C 產品、電訊商或店舖的投訴,歡迎使用我們的 unwire 個案中心為你跟進
http://unwire.hk/2012/11/01/case-center/site_news/


