今年 5 月百度自動駕駛業務部總經理陳卓就表示「蘿蔔快跑」2025 年開始盈利,但有人歡喜有人愁,近日網絡流傳一則題為「巡遊出租車已到死亡邊緣」的文件顯示中國武漢「網約車」和傳統的士司機正面臨激烈競爭,矛頭直指百度旗下無人駕駛的士平台「蘿蔔快跑」,指控「蘿蔔快跑」搶走傳統的士司機飯碗,令的士司機難以維生。

▲圖片來源:ifanr
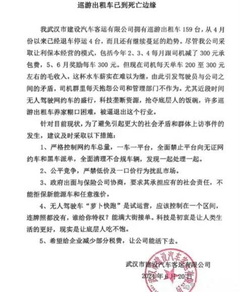
中國媒體財聯社引述網傳文件《巡遊出租車已到死亡邊緣》指,自 2023 年 4 月以來,中國武漢市建設汽車客運有限公司已停運 4 輛的士,而且認為趨勢有惡化跡象。文件指出,無人駕駛網約車興起使許多傳統的士司機難以養家糊口,甚至被迫轉行。

▲網傳文件《巡遊出租車已到死亡邊緣》,圖片來源:財聯社
財聯社採訪的司機指,傳統的士司機難以在武漢經開區和東西湖區等地區接到訂單,因為這些地區自動駕駛的士投放數量龐大,另外又指以往早上 5 時半開工,下午 5 時半,期間每日營業額可達 400 元,但近期營業額減半,最低試過僅有 200 元。由於收入大減,有受訪司機透露,他所在公司有 10%-15% 司機申請退車,而且他認為退車的司機只會有增無減。
中國傳媒網易引述中國廣東省大灣區新能源汽車產業技術創新聯盟秘書長張瑞鋒指,無人駕駛技術需要在多方面取得進展,包括技術成熟度、法律法規、基礎設施建設和公眾接受度。國際智能運載科技協會秘書長張翔認為無人駕駛網約車仍處於「燒錢」的階段,但預計最快 5 年就會逐步取代現時的網約車司機。張瑞鋒回應指,無人駕駛網約車日益盛行不代表網約司機會完全失去工作機會,他認為司機可以轉型為無人駕駛車輛的維護人員、管理人員或調度人員等。
