AI 發展日新月異,無論你是上班族,抑或是學生哥,現在也可以利用 AI 協助你完成大量事情。今日小編想和大家分享一個由 Google 開發的 AI 研究助理,能夠幫助學生哥溫故知新,快速吸收新知識,最重要是這個名為「NotebookLM」的 AI 現在可以免費使用。


▲①可綜合多個資料來源,②亦可用對答快速掌握知識,
③更可將內容生成 Podcast,④亦可即時在旁邊建立筆記
需求
VPN(現時 Google 尚未向香港開放 NotebookLM 服務,因此你需要先安裝 VPN)
Google 帳戶
Step 1 開啟 VPN
現時香港還未用到 Google 的 NotebookLM 功能,因此你需要開啟 VPN。注意需確保已連接 VPN 後才可開啟 NotebookLM,否則網頁會重新導向,無法顯示 NotebookLM 內容,即使你之後再開啟 VPN,Google 也會認得你原本身處的地區。

▲需開啟 VPN ,連接至任何可使用 ChatGPT 的國家,小編建議連接至美國就最「穩陣」
Step 2 進入 NotebookLM
確定已開啟並連接好 VPN 後,你就可以點擊下面連結,進入 Google NotebookLM,開始使用。點擊連結前需確保已連接好 VPN,否則 Google 會記錄你身處的地點,即使事後開啟 VPN 再連接也是於事無補。
Step 3 開始使用
現在就可以開始使用 NotebookLM,你可以上傳 PDF、txt、MP3,亦可以從 Google Drive 分享 Google 文件、Google 簡報,另外亦可貼上網站、YouTube 連結,也可以貼上純文字。

▲NotebookLM 支援多種檔案格式,可使用各種上傳方式
上傳檔案方法:
從電腦上傳
小編就先示範將《李白詩全集》PDF 檔案上傳至 NotebookLM。開啟你所需的檔案,將其拖曳至「上傳來源」虛線格仔後鬆手即可。

▲原文為 503 頁的 PDF

▲將檔案拖曳至「上傳來源」虛線格範圍內鬆手即可

▲之後需要點擊「新增來源」加入新檔案
從 Google Drive 上傳
你亦可以從 Google Drive 加入 Google 文件或 Google 簡報,以下小編將會示範如何將 Google 文件檔案加入 Google NotebookLM。

▲選擇 Google 文件 / Google 簡報

▲選擇你需要的檔案後點擊「插入」

▲現在就可看見剛才經 Google Drive 上傳的檔案
分享連結至 NotebookLM
接下來小編會將一條有關李白生平的 Wikipedia 連結分享予 Google NotebookLM。首先選擇「網站」,然後將連結貼上至指定欄目。如果你要分享影片,步驟也是大同小異,你需要點擊旁邊的 YouTube 即可。

▲可閱覽並整合 Wikipedia 頁面

▲點擊「網站」

▲將連結貼上網址列

▲現時可見剛才貼上的 Wikipedia 連結
輸入純文字
最後小編會將一段有關李白寫作風格的文字輸入 Google NotebookLM。

▲點擊「複製的文字」

▲將文字貼在綠色框

▲這裡可以見到剛才貼上的文字
實試:研究詩人李白生平
假設小編是個要研究詩人李白生平的學生,以往要逐項資料檢閱需時曠日,但現在使用 Google NotebookLM 的話,就可以即時獲取所需資訊,無須費神閱讀其他無關重要的資訊。現在小編手上有李白詩歌全集電子書、有關李白生平的連結、一條講述李白歷史的影片,以及一段有關李白寫作風格的文字,全部均可以不同方式上傳至 Google NotebookLM。
首先可以視乎檔案儲存地,選擇在 ①(從電腦) 或 ② (經 Google Drive)上傳電子書,然後可以將有關李白生平的連結以及講述李白歷史的影片之連結貼於③,關於李白寫作風格的文字則可貼在 ④,上傳先後次序並不會影響結果。

▲可分類新增來源
上傳完資料後,你可以叫 Google NotebookLM 替你撮要、簡介文件,另外你亦可以基於資料內容生成 Podcast,也可以叫它出一些問題考考你對資料的理解程度。即使你不知道應該問甚麼問題,你也可以叫 NotebookLM 生成「常見問題」。

▲上傳完資料後的頁面
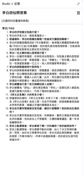
生成常見問題 快速了解資料內容
點擊「常見問題」後,NotebookLM 會整合資料,然後提供如李白的生平、核心思想、作品特色等。

▲點擊「常見問題」

▲NotebookLM 會提供研習方向予你
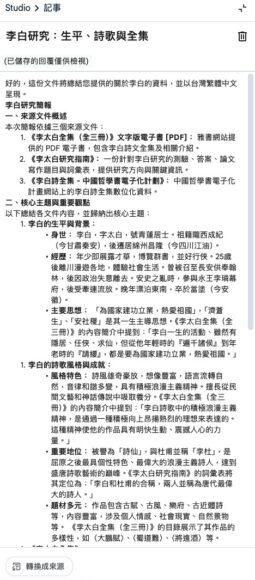
生成簡介文件 尋找研讀方向
看過了「常見問題」後,你可以點擊「簡介文件」,讓 NotebookLM 幫你歸納所有資料來源,生成簡單易明的介紹。如果你沒有頭緒從何開始,NotebookLM 亦可以為你提供研究方向。

▲點擊「簡介文件」

▲可生成資料核心主題、研究方向、李白的詩歌風格等
生成時間軸 事件發生先後次序一目瞭然
NotebookLM 也可以整合資料後,幫你生成資料的時間軸,方便你了解事情發生始末。

▲點擊「時間軸」

▲整合資料後會按照事件發生次序排列

▲整合資料後會按照事件發生次序排列
▲不消一陣它就可以根據資料幫你生成時間軸
生成測驗卷 考考自己認識多深
使用完上述功能,如果你覺得你已經對課題有一定認識,你可以點擊「研讀指南」,讓 NotebookLM 生成一份試卷考考你,測試一下自己對資料的了解程度。NotebookLM 會生成簡單測驗問題(連答案),以及重要詞彙表。
▲點擊「研讀指南」

▲即可生成簡單測驗(連答案)

▲NotebookLM 也會生成重要詞彙表
其他問題 集中學習不熟悉部分
使用完上面的功能後,如果你有特別想了解的方向,你可以在下面綠色框輸入你的問題,NotebookLM 會根據資料回答你,問題欄下面亦有些建議問題可供你參考。

▲在綠色框輸入問題,當然你也可參考下面的建議問題

▲NotebookLM 會根據資料回應
生成 Podcast 邊聽邊學更加入腦
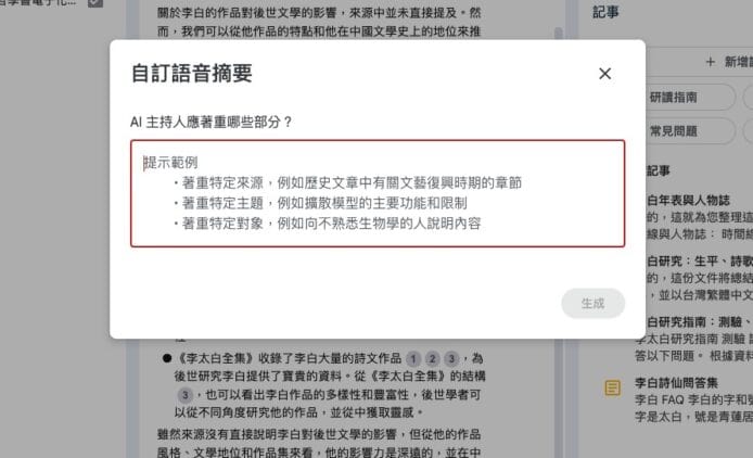
學習有很多不同方法,有些人習慣閱讀,有些人則比較習慣聆聽。NotebookLM 為照顧有不同學習需要的人,加入了「語音摘要」功能,可以幫你將資料變成 2 人對話 Podcast,讓你聽住學。你可以點擊「生成」讓 NotebookLM 幫你製作一個 Podcast,如果你有特定範圍知識想學習,也可以點擊「自訂」,要求 NotebookLM 就你提出的範圍生成 Podcast。不過要留意目前僅支援生成英語 Podcast。

▲此處可以生成 Podcast

▲點擊「自訂」後可以要求 NotebookLM 着重講哪些主題
數分鐘後即可生成好 Podcast,遇到有興趣的地方可以點擊「互動模式」,再點擊「加入」,隨時發問。

▲等待數分鐘後即可生成好 Podcast

▲點擊「加入」可以用語音向 Podcast 主持人提問
▲可隨時發問,Podcast 主持人會回應你的問題
教你用電器 不用再看說明書
除了學習新知識,NotebookLM 也可以充當家居小幫手,替你閱讀家電說明書,然後教你如何使用。小編最近買了一個新洗衣機,但不知道應該如何保養。以往需要翻閱厚厚的說明書,現在只需將說明書 PDF 上傳至 NotebookLM,它就可以教你如何使用這個洗衣機。

▲首先上傳說明書
▲你可以問它任何有關洗衣機操作的問題

▲例如問它多久要清洗洗衣機一次
總結:學生讀書好幫手 輕鬆抽取重點 + 可變 Podcast 聽住學更入腦
對於學生來說,Google 推出的 NotebookLM 真是不可多得的學習好幫手,能夠幫助用家整合消化資料,並抽出重點。用家可以叫 NotebookLM 替你生成筆記,也可以就不熟悉的地方提問,最有用的是它可以生成 Podcast,讓你可以邊聽邊學,美中不足的是目前僅支援英文 Podcast,即使你提供的資料是中文,它也只可以生成英文 Podcast。另外它亦可化身家電小博士,只需上傳說明書,它就可以教曉你如何使用電器,省卻翻閱說明書的時間。
======
加入 unwire thread 傾傾科技背後黑暗事
========
